

Anleitung – Linienfolger Roboter Bausatz
Wichtige Hinweise & Sicherheitshinweis
- Bauen mit Verantwortung: Diese Anleitung dient als Unterstützung für den sicheren und korrekten Zusammenbau des Modells. Bitte lies alle Schritte sorgfältig durch und arbeite Schritt für Schritt, um Fehler zu vermeiden. Falls du unsicher bist, frage eine erwachsene Person um Hilfe.
- Kein Spielzeug für Kleinkinder: Dieses Produkt enthält kleine Teile, die verschluckt werden könnten. Es ist nicht für Kinder unter 3 Jahren geeignet.
- Elektronische Bauteile beachten:
- Halte alle Kabel trocken und vermeide es, sie zu knicken oder zu beschädigen.
- (Wenn benötigt) Setze die Batterien erst ein, wenn der Aufbau abgeschlossen ist, um Kurzschlüsse zu vermeiden.
- (Wenn benötigt) Stelle sicher, dass die Polarität (+/-) der Batterien richtig ausgerichtet ist.
- Vermeide grobe Gewalt: Falls ein Teil nicht passt, überprüfe die richtige Positionierung anstatt es mit Gewalt einzusetzen.
- Arbeite auf einer stabilen Fläche, damit keine Teile verloren gehen.
- Nutze keine Gewalt – falls etwas nicht passt, überprüfe die Position der Teile.
- Halte elektronische Bauteile trocken und schütze die Kabel vor Beschädigung.
- Achte auf kleine Teile, die leicht verloren gehen oder verschluckt werden können.
- Batterien richtig einsetzen (wenn benötigt) – achte auf die richtige Plus (+) und Minus (-) Polung.
Warnung für Kleinkinder (0–3 Jahre)
ACHTUNG! Dieses Set enthält kleine Teile, die verschluckt werden könnten und Erstickungsgefahr verursachen! Falls ein Teil verschluckt wurde, sofort medizinische Hilfe rufen! Am besten außer Reichweite von Kleinkindern aufbewahren.
❌ Nicht für Kinder unter 3 Jahren geeignet!
❌ Kein Spielzeug – nur unter Aufsicht von Erwachsenen verwenden!
❌ Von Mund, Nase und Ohren fernhalten!
Haftungsausschluss zu dieser Anleitung
Diese Dokumentation wurde von uns mit größter Sorgfalt erstellt, um eine klare und verständliche Anleitung bereitzustellen. Dennoch können Satz- und Druckfehler nicht ausgeschlossen werden. Wir übernehmen keine Haftung für Schäden, die durch fehlerhafte oder missverständliche Informationen in dieser Anleitung entstehen. Änderungen an Produktdesign und technischen Spezifikationen bleiben vorbehalten.
Was du brauchst
Bauteile (sind im Bausatz enthalten):
- Elektronische Komponenten: Widerstände, Kondensatoren, LEDs, ICs, Sensoren usw.
- Mechanische Teile: Chassis, Motoren, Räder, Schrauben, Schalter usw.
- Stromversorgung: Eine Batterie (z. B. 3V).
Werkzeuge (nicht im Bausatz enthalten):
- Lötkolben (idealerweise 30-60 Watt) 🔥
- Damit verbindest du die elektronischen Bauteile auf der Platine.
- Lötzinn (am besten bleifrei) 🧪
- Ein spezieller Draht, der beim Erhitzen schmilzt und die Bauteile fixiert.
- Seitenschneider ✂️
- Zum Abknipsen überstehender Drähte und Beinchen an den Bauteilen.
- Pinzette oder kleine Zange 🛠️
- Hilft dir, kleine Teile präzise zu platzieren.
- Schraubendreher (passend zu den Schrauben) 🔧
- Für das Befestigen der mechanischen Komponenten.
- Multimeter (optional) 🔍
- Nützlich, um Spannung oder Widerstände zu messen, falls du Probleme debuggen musst.
Extra-Tipps
- Eine dritte Hand (Werkzeughalter mit Klammern) erleichtert das Löten erheblich.
- Ein Lötpad oder eine hitzebeständige Unterlage schützt deinen Tisch vor Schäden.
- Mach dir eine Werkbank oder einen ruhigen Bastelplatz – so geht nichts verloren!
So funktioniert der Roboter (ganz einfach erklärt)
Dein Roboterauto erkennt Linien auf dem Boden – ziemlich clever, oder? 🤖 Es nutzt dafür Sensoren, die die Helligkeit auf der Fahrbahn erkennen. Dunkle Linien (wie schwarze Klebestreifen) reflektieren weniger Licht. Das Auto fährt so, dass es immer dieser Linie folgt. Wenn es die Linie verliert, reagiert der Stromkreis und steuert das Auto zurück auf die Spur.
Teileliste – Was gehört wohin?
Hier mal die wichtigsten Komponenten im Überblick:
Elektronische Bauteile (für das Innenleben):
- IC1 (Integrierte Schaltung): Das „Gehirn“ des Autos 🧠
- Widerstände: Sorgen dafür, dass die Stromstärke im Zaum bleibt ⚡
- LEDs: Zeigen dir an, ob alles läuft 🌟
- Motoren: Damit die Räder sich drehen können 🚗
Mechanische Bauteile (für das Äußere):
- Chassis: Das Grundgerüst für dein Auto 🏎️
- Räder: Damit dein Auto durchstarten kann!
- Schalter und Schrauben: Für die Stromversorgung und Stabilität 🪛
Die elektronische Montage – Hier wird’s spannend!
- Starte mit den Widerständen und Kondensatoren:
- Diese kleinen bunten Bauteile haben meistens einen Farbring oder eine Beschriftung.
- Löte sie mit einem Lötkolben vorsichtig an die vorgesehenen Stellen. Tipp: Nicht länger als 3 Sekunden an einer Stelle löten, sonst kann das Bauteil kaputtgehen! 💡
- IC einsetzen:
- Das IC (Integrierte Schaltung) hat eine kleine Einkerbung zur Orientierung. Schau genau hin, damit es richtig herum eingesetzt wird. Sonst macht der Roboter später Faxen! 😅
- LEDs und Sensoren montieren:
- Achte bei den LEDs auf die richtige Polung (Plus und Minus). Die längere Seite der LED ist meist die Anode (Pluspol).
- Die Sensoren sollten gut auf den Boden ausgerichtet sein, damit das Auto die Linie erkennen kann. 🔍
Mechanischer Aufbau – Jetzt wird’s handfest!
- Befestige das Chassis:
- Schraube die Motoren und Räder ans Chassis. Achte darauf, dass sich die Räder frei bewegen können und nichts blockiert.
- Montiere den Schalter und die Batterie:
- Der Schalter sorgt dafür, dass du das Auto an- und ausschalten kannst. Die Batterie versorgt dein Auto mit Strom. 🔋
- Endmontage:
- Alle Teile sitzen? Nichts wackelt? Perfekt! Du bist fast fertig. 🎯
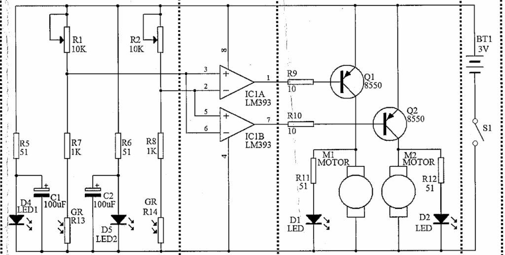
Plan zur Bestückung der Platine

Abbildungen der bestückten Platine von beiden Seiten

Testlauf – Die erste Fahrt!
- Schalte den Roboter ein.
- Platziere eine dunkle Linie auf dem Boden (z. B. mit schwarzem Klebeband).
- Beobachte, wie dein Auto der Linie folgt. Falls es nicht funktioniert: Keine Panik! Überprüfe die Lötstellen, die Sensoren und die Ausrichtung. Es ist ganz normal, dass du ein bisschen herumprobieren musst.
Häufige Probleme und wie du sie löst
- Das Auto bewegt sich nicht:
- Schau nach, ob die Batterie richtig angeschlossen ist und ob alle Kabelverbindungen fest sind.
- Das Auto fährt nicht der Linie entlang:
- Prüfe die Sensoren. Vielleicht sind sie nicht richtig ausgerichtet. Justiere sie so, dass sie den Boden gut erfassen können.
- Ein Bauteil ist locker:
- Zieh die Schrauben oder Verbindungen nach und kontrolliere, ob alle Bauteile fest sitzen.
Abschließende Worte
Herzlichen Glückwunsch, du hast es geschafft! 🎉 Du bist jetzt offiziell ein Technik-Profi! Mit deinem Linienfolger-Roboter hast du einen wichtigen Schritt in die Welt der Elektronik und Robotik gemacht. Vielleicht baust du ja bald noch komplexere Roboter oder eigene Schaltungen. Viel Spaß beim Experimentieren und Lernen!



